本网讯(通讯员 杨航)近日,我校农学院王道文研究员团队联合中国农科院植保所靳怀冰研究员实验室在《Plant Biotechnology Journal》杂志在线发表了“Methionine synthase positively regulates plant defense to both RNA and DNA viruses and is useful for developing broad-spectrum antiviral resistance in crops”的研究论文。该研究揭示了植物甲硫氨酸合酶(Methionine synthase,MS)通过与多种RNA和DNA病毒的基因沉默抑制子(viral suppressor of gene silencing, VSR)蛋白相互作用,抑制VSR活性,从而正向调控宿主细胞的抗病毒防御反应。这些新发现拓宽了对植物病毒与宿主互作分子机制的认识,为未来通过操作MS基因表达而创制具有广谱病毒抗性的优良种质资源提供了有益信息和基因资源。

小麦是全球三大主粮作物之一,是世界30%以上人群的主要口粮。大麦黄矮病毒(barley yellow dwarf viruses, BYDVs)是一组由蚜虫传播的单链正义RNA病毒,主要侵染麦类等禾本科粮食作物,感染病毒的植株生长缓慢、株高降低、进而造成产量和品质严重下降。
抗病毒RNAi是植物中保守的病毒防御策略,对限制病毒在宿主细胞中的过量增殖具有重要作用 (Baulcombe et al., 2004; Mermigka et al., 2015)。但病毒进化出了VSR蛋白,用以抵御宿主抗病毒RNAi的作用 (Akbar et al., 2022; Wang et al., 2021),至于宿主植物是否能够进化出拮抗VSR活性的蛋白及其作用机制目前研究较少 (Chen et al., 2017; Jeon et al., 2017; Xu et al., 2022)。
1、大麦黄矮病毒17K抑制子与拟南芥、大麦和小麦的 MS 蛋白相互作用
王道文团队致力于解析BYDV的致病机制(Jin et al., 2020,2022; Wang et al., 2024)。在前期研究中,发现BYDV的17K蛋白不仅是病毒的关键致病因子,还作为病毒的VSR蛋白干扰植物的抗病毒免疫。本研究首先以前述研究创制的17K-GFP拟南芥转基因系为材料,利用免疫共沉淀-质谱分析(IP-MS)技术筛选到多个与BYDV 17K互作的蛋白,其中一个编码甲硫氨酸合酶(AtMS1),在高等植物中具有保守性。随后利用多种蛋白互作实验证实17K与拟南芥AtMS1及大麦的HvMS1和HvMS2均可以发生相互作用(图1)。

图1:BYDV 17K与大麦HvMS1蛋白的互作分析
2、降低MS表达量减弱小麦对病毒的抗性
为明确MS在植物抗病毒过程中的作用,研究者利用CRISPR/Cas9基因编辑技术对小麦TaMS(TaMS1/TaMS2)基因家族进行定点敲除,与野生型相比,TaMS的蛋白水平在三种突变体植株中显著下调(图2a、2b)。对突变体植株进行BYDV接种,21天后,突变体表现出更加感病的趋势,其BYDV 17K 转录本及蛋白水平均显著高于野生型(图2c、2d);植株的根系发育受到明显抑制,平均最长根长显著短于野生型(图2e、2f)。

图2:小麦TaMS基因编辑突变体对BYDV-GAV 的抗性分析
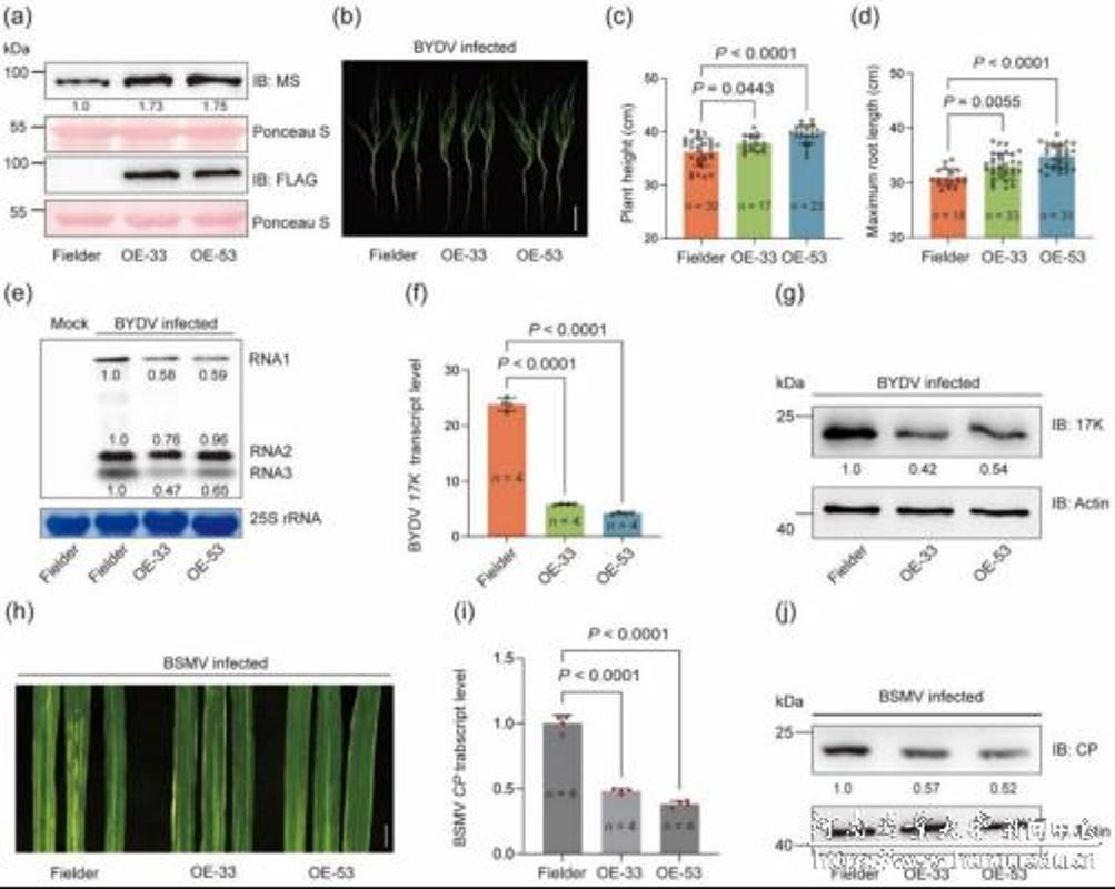
3、过表达HvMS1可以增强小麦对BYDV和BSMV的抗性
为进一步明确MS的抗病毒功能与作用机制,研究团队通过农杆菌介导的方法在小麦Fielder背景下过表达HvMS1,获得了两个独立的过量表达(OE)转基因系(图3a)。接种BYDV后,OE株系表现出抗病性增强的表型(图3b)。接种21天后,OE植株的株高和平均最长根长均显著高于野生型对照(图3c、3d),BYDV三个亚基因组RNA的积累量也显著低于野生型对照(图3e),BYDV 17K转录本及蛋白水平在OE植株中明显下调(图3f、3g)。过表达株系对大麦条纹花叶病毒(barley stripe mosaic virus,BSMV)的抗性也显著增强,其叶片呈现的褪绿和花叶症状明显轻于对照叶片(图3h),BSMV外壳蛋白(Coat protein, CP)转录本及蛋白水平明显低于Fielder植株(图3i、3j)。综上所述,过表达HvMS1可以增强小麦对BYDV和BSMV的防御能力。

图3:HvMS1过表达株系对BYDV-GAV和BSMV的抗性分析
4、降低NbMS表达量减弱烟草对多种病毒的抗性
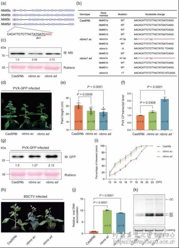
基于以上结果,推测MS蛋白有可能正向调控植物对多种病毒的防御反应。为验证这一猜想,在模式植物本氏烟中利用烟草脆裂病毒介导的基因编辑技术对NbMS基因进行敲除(图4a-c),并对获得的两个突变体材料(即nbms ac和nbms ad)分别接种绿色荧光蛋白标记的马铃薯X病毒(PVX-GFP,单链RNA病毒)和甜菜严重曲顶病毒(BSCTV,单链DNA病毒)。接种PVX-GFP后,突变体株系表现出株高降低(图4d、4e)、PVX CP转录本及GFP蛋白水平高于Cas9/Nb对照(图4f、4g)。接种BSCTV后,突变体植株发病速度显著快于Cas9/Nb(图4h),其病毒曲顶症状较对照呈现较重趋势(图4i),经qPCR和DNA杂交实验分析,突变体中病毒DNA的积累量显著高于Cas9/Nb对照(图4j、k)。

图4:NbMS基因缺失突变体对PVX-GFP和BSCTV侵染反应的分析
5、过表达HvMS1增强烟草对多种病毒的抗性
研究者进一步在本氏烟中创制了两个过表达HvMS1的转基因株系,分别命名为OE-19和OE-26(图5a),并分别接种PVX-GFP和BSCTV。接种PVX-GFP后,OE-19和OE-26植株发病症状更轻,其株高显著高于对照(图5b、5c),同时,PVX CP转录本及GFP蛋白的积累量明显降低(图5d、5e)。BSCTV侵染后,与野生型对照相比,OE-19和OE-26植株表现发病症状延迟,且症状显著减轻(图5f、5g);qPCR和DNA杂交实验表明,病毒DNA的积累量显著低于对照(图5h、5i)。这些发现与前述利用NbMS基因编辑突变体的获得的研究结果一致,表明MS在植物抵御不同RNA和DNA病毒过程中发挥正向调控作用。

图5: HvMS1过表达烟草株系对PVX-GFP和BSCTV侵染的抗性分析
6、MS抑制病毒VSR活性,提升植物对病毒的抵抗力
为进一步剖析MS蛋白正向调控植物抗病毒防御反应的分子机理,研究者推测MS蛋白可能结合不同病毒的VSR并抑制其活性。蛋白互作结果表明,HvMS1可以与包括大麦条纹花叶病毒γb等10种不同病毒的VSR发生相互作用(图6a)。随后,研究团队以HvMS1为代表开展进一步实验。首先,在16c烟草叶片中瞬时过表达35S::GFP、35S::HvMS1与10种病毒的VSR蛋白,以验证HvMS1的表达是否影响VSR蛋白的基因沉默抑制子活性。实验结果发现,与对照35S::GUS相比,HvMS1的表达显著下调了10种病毒VSR蛋白的基因沉默抑制子活性,使得16c烟草叶片中GFP荧光信号及蛋白表达量显著降低(图6b-d)。因此,HvMS1对不同病毒VSR的基因沉默抑制子活性具有广谱抑制效果。至于HvMS1如何识别并结合多种不同病毒VSR蛋白的分子机制有待进一步解析。

图6:HvMS1在16c烟草中下调10种病毒VSR蛋白的基因沉默抑制子活性
综上所述,本研究揭示了植物通过代谢关键酶MS蛋白与病毒VSR相互作用,抑制VSR的基因沉默抑制子活性,从而正向调控宿主抗病毒防御反应的新机制。这些新发现拓宽了对植物病毒与宿主互作分子机制的认识,为未来通过操作MS基因表达而创制具有广谱病毒抗性的优良种质资源提供了有益信息和基因资源。
河南农业大学已毕业博士生王钊辉、河南农业大学张坤普研究员以及在读硕士生张驰为论文共同第一作者,河南农业大学尤丽园副教授、中国农业科学院植物保护研究所靳怀冰研究员以及河南农业大学王道文研究员为共同通讯作者。河南农业大学靳晓焕老师、姬祥研究员以及毕慧慧老师参与了课题研究。研究工作得到中原学者、神农种业实验室、国家自然科学基金、河南省科技攻关等多个项目的资助。
论文链接:https://onlinelibrary.wiley.com/doi/10.1111/pbi.70618
编辑/黄璞 李培亚 审核/王金铎 签发/陈玺