本网讯(通讯员 徐佳亮)近日,Plant Biotechnology Journal杂志在线发表了由河南农业大学农学院马新明/中国科学院遗传所左建儒团队合作撰写的“TaPHL7 Transcription Factor RegulatesUtilisationof Nitrogen and Phosphorus in Wheat”论文。该研究首次发现小麦(Triticum aestivum L.)转录因子磷饥饿响应因子1类7(Phosphate starvation response 1-Like7,TaPHL7)与氮同化关键酶TaGS1;3构成的分子模块在感知和响应氮磷营养信号中的作用机制。TaPHL7通过正向调控磷饥饿反应并负向调控氮代谢,从而协调氮、磷利用并提高小麦产量。为解析植物氮磷交互提供新的分子机制,也为培育小麦营养高效的新品种提供了新的基因资源。

植物在进化中发展了多种策略以适应变化的营养环境,协调氮(N)和磷(Pi)的有效利用。小麦(Triticum aestivum L.)作为我国主要粮食作物,协调氮磷平衡对产量和品质至关重要。然而,化肥过量使用不仅增加了生产成本,也造成资源浪费。因此,提高氮磷协同利用效率,对推动农业可持续发展和绿色环保具有重要意义。
GS作为氮同化关键酶,尽管在调控氮同化的GS与GOGAT基因的遗传操作和转录调控方面已有广泛研究,但GS时空表达模式的精确调控机制仍不清楚。
以TaGS1;3启动子为诱饵,通过酵母单杂交(Y1H)对小麦籽粒cDNA文库进行筛选,鉴定MYB家族候选转录因子TaPHL7。通过Y1H、蛋白凝胶阻滞(EMSA)与染色质免疫沉淀和定量PCR(ChIP-qPCR)证明它能够识别P1BS基序与TaGS1;3-4D启动子结合,通过双荧光素酶报告基因检测试验(Dual-Luciferase Assay)进一步证明TaPHL7负向调控TaGS1;3-4D启动子的表达。表明TaPHL7通过识别P1BS基序结合TaGS1;3-4D启动子抑制其转录活性(图1)。

图1:TaPHL7通过结合TaGS1;3-4D启动子抑制其转录活性
利用遗传转化技术获取TaPHL7过表达和CRISPR-Cas9介导的突变T3代纯合株系后,将遗传材料在北京、河南两地种植,对其农艺性状调查显示,在幼苗营养生长期taphl7突变体相比较野生型出现窄叶表型;在抽穗期,taphl7突变体相比较野生型株高增加,分蘖增多,抽穗日期延后4-5 d;但呈现早熟表型,单株产量增加;而TaPHL7过表达植株中与野生型无显著差异。表明TaPHL7在调节植物生长发育中发挥重要作用(图2)。

图2:TaPHL7调控植物生长和发育
为了探究TaPHL7在磷信号转导中的作用,水培条件下用浓度分别为0.20 mM KH2PO4(正常磷,NP)和0.01 mMKH2PO4(低磷,LP)检测了小麦野生型ZM7698及taphl7突变体植株中的磷反应。在正常磷或低磷条件下,TaPHL7功能缺失抑制侧根发育,降低磷吸收与转运能力。此外,qRT-PCR结果表明,TaPHL7功能缺失导致磷饥饿响应基因PSR(TaPHT1;9、TaSPX3)的表达在低磷条件下显著下调,表明TaPHL7功能缺失后导致磷信号转导通路受损。ChIP-qPCR及双荧光素酶试验进一步证实,TaPHL7通过结合磷转运蛋白基因TaPHTs(TaPHT1;9、TaPHT1;3)启动子,正向调节TaPHTs的表达,促进磷的获取(图3)。

图3:TaPHL7正向调控Pi信号传导和Pi吸收
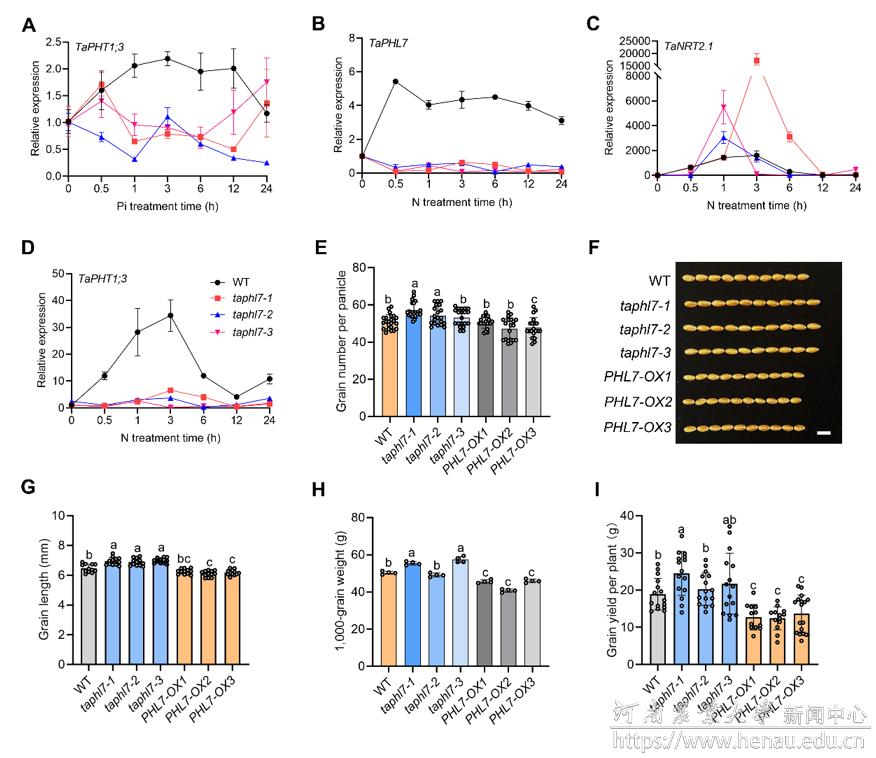
TaPHL7功能缺失在开花期旗叶中表现为总氮含量增加,灌浆期籽粒中GS酶活性增加,氮同化及再动员能力增强;而过表达TaPHL7的植株则与此相反。稳定同位素试验表明:TaPHL7功能缺失促进了幼苗期硝酸盐的吸收、转运能力。表明TaPHL7在营养生长及生殖生长阶段均负向调控氮的吸收、转运及再分配(图4)。

图4:TaPHL7负调控氮代谢
为了探讨TaPHL7是否参与调控氮-磷信号通路以影响植物生长发育。TaPHL7通过不同的机制调控氮和磷的信号传导:硝酸盐可能通过解除TaPHL7对TaNRT2.1和TaNRT2.2的转录抑制来发挥作用,同时直接促进TaPHT1;3和TaPHT1;9的表达。由于TaPHL7可能调控氮和磷的利用,进行为期两年的田间试验中探讨了其在籽粒产量方面的潜力。TaPHL7功能缺失提高了单株产量、穗粒数和千粒重。这些结果表明,在自然栽培条件下,TaPHL7功能缺失突变可促进早熟并提高籽粒产量(图5)。

图5:TaPHL7调控的氮磷利用调节籽粒产量
我校农学院马新明教授、中国科学院遗传与发育生物学研究所左建儒研究员为本论文的共同通讯作者,我校农学院博士生王华丽、张志勇副教授为论文第一作者。生命科学学院王小纯教授,农学院熊淑萍教授,中国科学院遗传与发育生物学研究所鲁非研究员,中国农业大学农学院倪中福教授,姚颖垠教授对本研究工作给予了指导和帮助。本研究得到国家自然科学基金委员会(32071956、32330010)、中华人民共和国科学技术部(2021YFD1700900、2022YFD1201700)和植物基因组学国家重点实验室(SKLPG2023-22)的资助。
论文链接:https://doi.org/10.1111/pbi.70493
编辑/黄璞 李培亚 审核/赵建一 签发/陈玺