本网讯(通讯员 连晓东)桃(Prunus persica)是世界上最重要的果树之一,原产于我国,已有7500多年的栽培历史。桃树树体高大,生长量大,树势控制需要投入大量人力物力,所以,省力化栽培对于桃产业健康发展具有重要意义。园艺学院桃生物学与种质创新团队针对产业问题,一直致力于桃种质资源创新与树体结构等重要农艺性状功能基因发掘等研究工作。在植物漫长的进化过程中,个体形成了极其丰富的遗传变异,所以,单个基因组不能涵盖物种的全部遗传信息,因此,一个完整、准确的高质量基因组对解析性状遗传密码至关重要。‘中油桃14’(CN14)为一温度敏感型半矮化品种,其枝条在30 ℃以下生长量小,温度在30 ℃以上枝条正常伸长。然而其响应温度生长的作用机理知之甚少,解析其作用机理将为响应温度的半矮化基因利用提供理论基础。
利用Pacbio三代测序和Hi-C辅助组装CN14基因组,获得定位于8条染色体,LAI达24.51、BUSCO完整度为98%及大小为228.82 Mb的高质量基因组。比较基因组研究发现,3号染色体存在较大变异,与Lovell基因组有97个大片段结构变异,PCR检测结果与CN14组装序列一致,进一步证明CN14基因组准确性高(图1)。

图1 ‘中油桃14’基因组特征
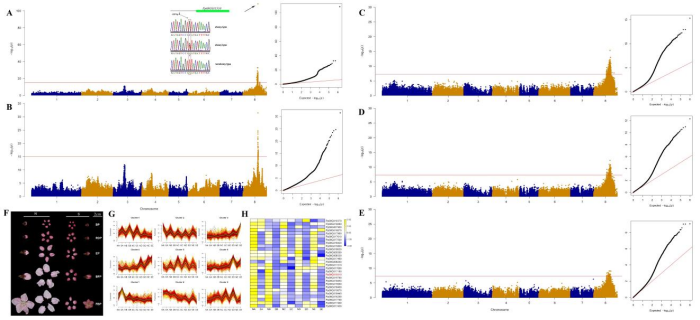
为从遗传学角度解析桃温度温感型半矮化性状,团队构建了‘黄水蜜’(HSM,普通型)×CN14的杂交群体,连续3年性状观察统计,发现CN14为温度敏感型半矮化的显性杂合基因型,杂交子代中温度敏感型半矮化与普通型呈现1:1分离;通过对杂交子代重测序与表型进行关联分析,利用GWAS和遗传图谱将其定位于3号染色体;结合CN14和HSM桃4个不同发育时期茎尖转录组,发现定位区间的PpTIP2基因表达与温度敏感型半矮化性状极其相关,列为候选基因。进一步对其启动子分析,发现CN14特异的启动子表现为多SNP突变,且启动子基因型与表型一致;启动子活性分析发现,高温条件下CN14特异启动子活性显著高于HSM启动子,表明CN14特异启动子受温度诱导(图2)。此发现为桃温度敏感型半矮化性状高效育种提供理论支撑,为人工调节桃树生长发育和树型具有重要的意义。

图2 温度敏感型半矮化性状定位与分析
基于群体性状分离的桃花型性状,对分离群体连续3年花型性状观察统计,发现铃型花和蔷薇型花出现1:1分离,利用杂交群体和334份自然群体的GWAS分析,将花型性状定位在8号染色体,结合转录组数据筛选到候选基因PpB3-1,发现88个自然群体和73个杂交子代启动子SNP变异与花型性状共分离;表明PpB3-1启动子突变是导致桃花型性状形成的关键原因(图3)。

图3 桃花型性状定位与分析
此外,基于新组装的CN14基因组,对果皮茸毛有/无、果实成熟期、近核红色素和单重瓣等12个农艺性状进行GWAS分析,在前人研究的基础上,发现了一些新的线索,为进一步解析相关性状的形成机理提供新的思路和借鉴意义。
该研究成果以题为“De novo chromosome-level genome of a semi-dwarf cultivar of Prunus persica identifies an aquaporin PpTIP2 gene as responsible for temperature-sensitive semi-dwarf trait and a PpB3-1 for flower type and size”的研究论文在线发表在国际著名学术期刊Plant Biotechnology Journal。谭彬教授和冯建灿教授为论文通讯作者,青年教师连晓东博士和张海朋博士为共同第一作者。本研究得到了国家重点研发计划、河南省国外智力引进计划、河南省现代农业产业技术体系、河南省重大公益科技专项和河南省科技攻关等项目的资助。
【论文连接】https://onlinelibrary.wiley.com/doi/abs/10.1111/pbi.13767
编辑/谢东明 签审/毛会坡 审核/周红飞